首页
娱乐动态
娱乐百科
娱乐生活
星闻新事
登录
注册
首页
娱乐生活
正文
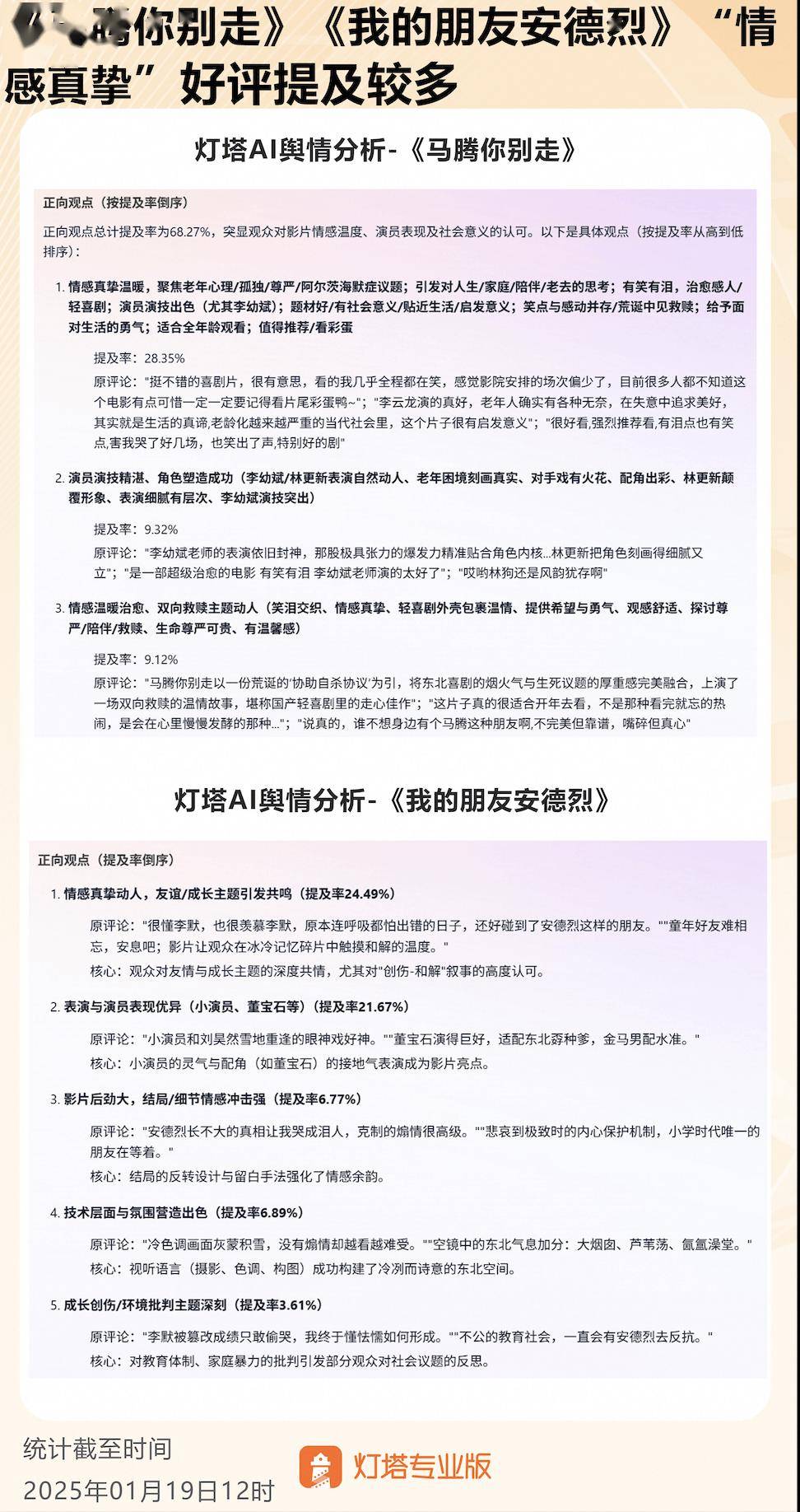
第2周丨《匿杀》蝉联周冠,新片口碑受认可但票房表现一般
创始人
2026-01-19 19:29:18
来自淘票票媒体号:灯塔专业版
上一篇:
原创 赵丽颖接通了李秋萍镇长热线
下一篇:
他才是内娱“紫微星”?
相关内容
热门资讯
剧集《我与爱同谋》开机,关晓彤...
剧名:我与爱同谋 又名:The Rebirth of Love 类型:爱情、悬疑、奇幻 集数:10 ...
奚梦瑶超模身材引热议!综艺一句...
赌王家族的婚姻大戏总是自带流量密码。近日,奚梦瑶与何猷君的婚姻风波再次引爆网络,\"申请离婚\"和\...
原创 刘...
谢娜成都演唱会嘉宾风波持续发酵,刘维夹在薛之谦与谢娜中间左右为难。 一场普通人情往来,上升为全网站队...
痛失大S一年多,小S、阿雅重返...
昔日闺蜜重聚,却已是物是人非。 5月6日,小S在社交平台晒出高中时期的青涩合照,追忆在去年骤逝的姐姐...
中新健康|《过敏科学(Alle...
和商网北京5月7日电(记者 赵方园)5月7日,《过敏科学(Allergy)》中国主题专刊发布会在...