近日,多地消费者投诉称在超市买到了发霉的麻六记酸辣粉,引发热议。尽管麻六记官方公开道歉并表示对消费者将进行赔偿,但舆论仍在持续发酵,而且张兰和汪小菲母子,一直没有站出来回应。


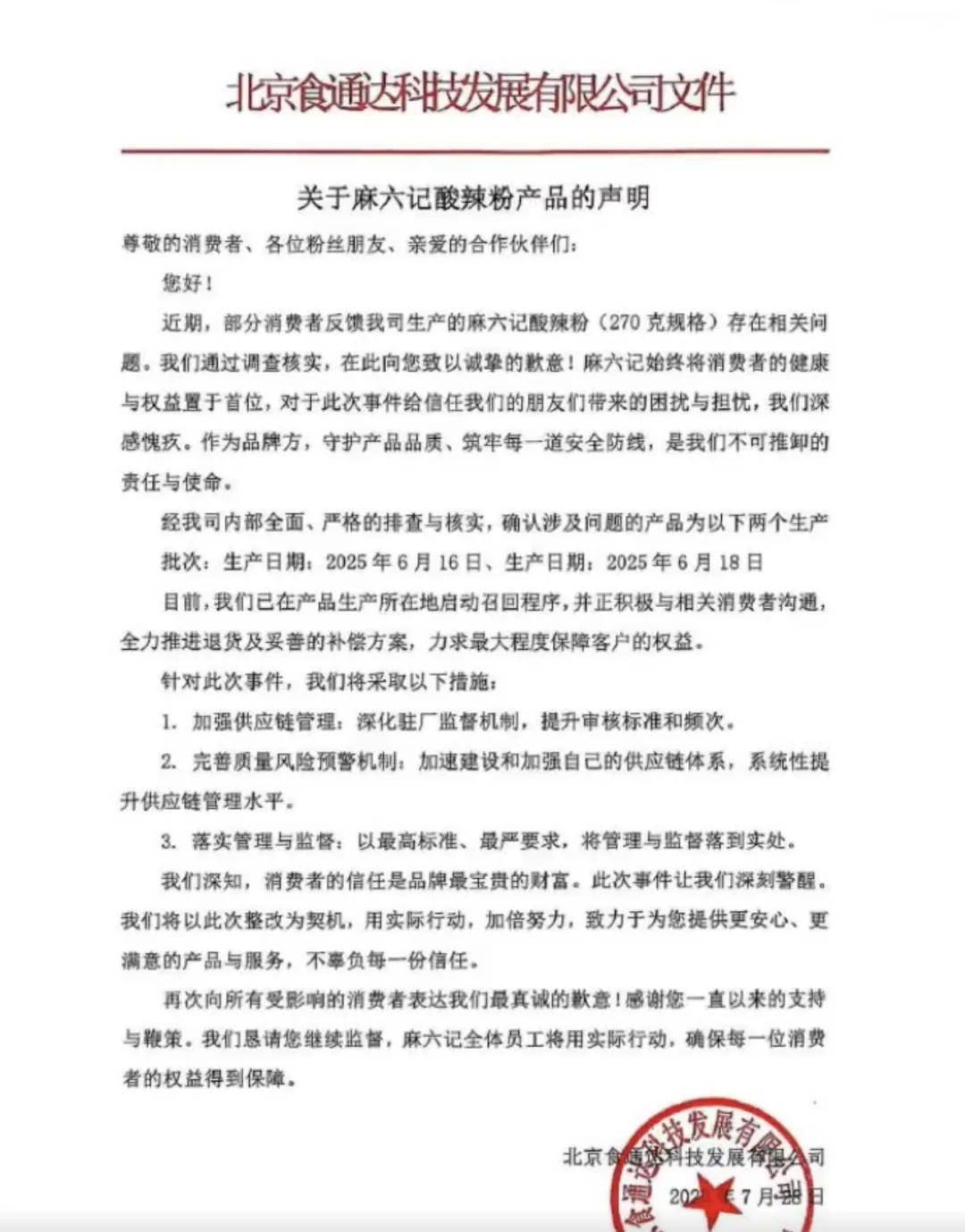
据悉,麻六记官方承认了两个生产批次的酸辣粉存在问题,并且召回了这两个批次的产品。紧接着,代工厂白家阿宽也发文,向消费者以及麻六记致歉,白家阿宽称是因为生产过程消杀环节不足,导致产品受到细菌污染,虽说这样的回应乍一看是解释了这次风波,但也正是因为白家阿宽的回应,让麻六记再次被消费者讨伐。



首先就是白家阿宽的道歉,侧面证明了麻六记酸辣粉是找代工厂加工的。针对代工这个问题,其实早在几年前张兰就在直播间回应过此事。当时外界怀疑麻六记都是代加工的,张兰在直播间称,建一个工厂需要几十亿,每个大工厂都要租流水线,但是材料和秘方以及工厂的工人都是麻六记自己的。

按照当时张兰的说法,麻六记产品的生产,除了流水线是租的,其他全是自己的,哪怕是加工的工人,也不是流水线公司的。但此次白家阿宽的回应很明显推翻了张兰的说法。截至目前,张兰对麻六记风波没有做任何回应,也没有解释代工。

其次,麻六记酸辣粉也不是第一次被曝有质量问题,此前有消费者发帖称购买了麻六记酸辣粉,发现配菜豆芽的豆里有一个黑黑的东西,细看很像苍蝇。

还有消费者曾表示,买来的麻六记还没开封,就看到塑封袋下面全是小飞虫,简直不要太离谱。

再次,退一万步讲,如果这些都是代工厂的问题,难道麻六记就没有责任么?消费者购买麻六记,并不是冲着谁代工,而是冲着这个品牌,选择品质有保障的工厂,确保食品安全,这不是麻六记的责任吗?尤其是白家阿宽也不止一次被曝有安全问题,甚至还上过315名单,麻六记为何依旧选择这家代工厂呢?

最后,截至目前,不仅张兰没有发文回应致歉,汪小菲本人也选择沉默应对。在麻六记此次被曝产品问题后,有网友偶遇汪小菲和马筱梅在阿那亚度假,言行举止看不出来受到风波影响,与友人谈笑风生。


看似张兰汪小菲母子对此事并不在意,但有不少网友反映,在社交平台反映麻六记产品问题后,接连被公关处理。有网友转发了麻六记的道歉声明后,结果被麻六记反手举报投诉,投诉方称产品符合质量标准,怀疑网友所发的内容为恶意所为,有蹭流量博眼球嫌疑。这波操作简直不要太魔幻了。

而且还有网友发现,在麻六记直播间,仍然在售卖酸辣粉,只不过部分产品的价格低到离谱,一桶酸辣粉卖1.8元,被质疑清库存大甩卖。

麻六记也是酸辣粉中比较有名的品牌了,接连被曝质量问题,而且捂嘴投诉网友不可取,这样的操作只会让消费者更心寒,如果张兰汪小菲真的想把品牌做好,就应该时刻接受网友的监督与批评,严格把控产品质量。