想不到,有一天刀郎也会被人举报剽窃,还有与人大搞权钱交易。

当看到这样的字眼,无疑是让人瞠目结舌的,没有人会相信这样一个音乐大师会塌房翻车。尽管这些年塌房翻车的艺人不在少数,既有新人也有老人,但大多数都是具有偶像性质的艺人。而像刀郎这样的艺人,显然并不多。
当然,对于刀郎这样的艺人,自然是不会轻易塌房翻车的。或许会出现像演出的问题,但人品德行方面无疑是更为牢固的。
刀郎被举报剽窃之后,经纪公司也是第一时间发出了严正声明,否认了王金兰女士所举报的内容,并且是直接取证报警。

这是刀郎经纪公司在刀郎复出归来之后,发出的第二份严正声明,但显然这一次不同于过往,毕竟王金兰女士的举报对刀郎的伤害更大,要不然刀郎经纪公司也不会报案。
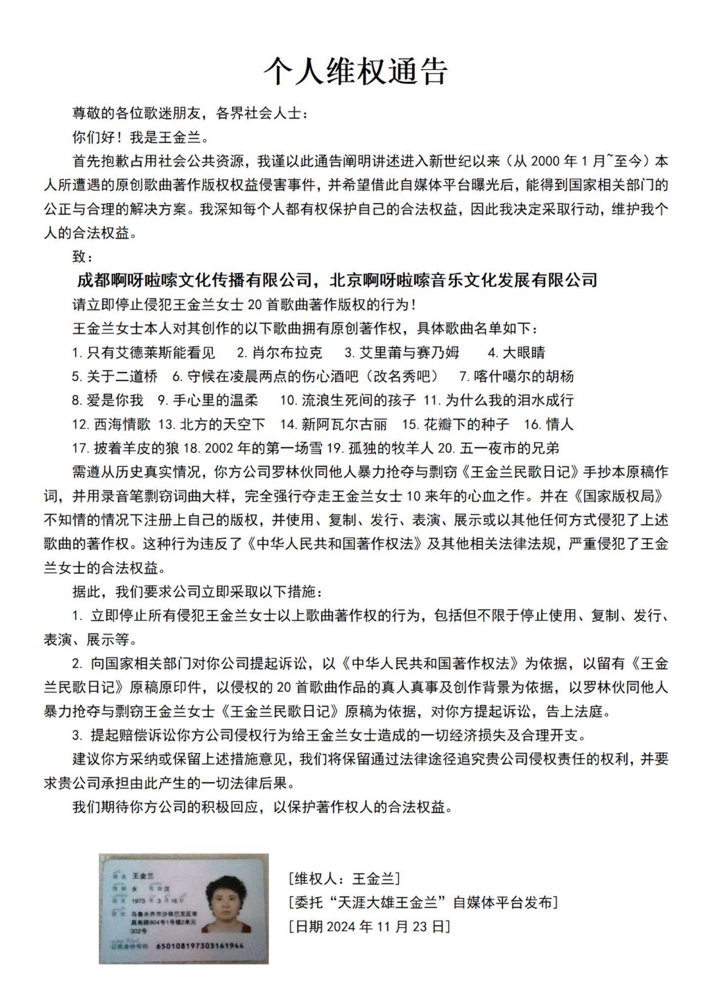
可是又是让人没有想到,在刀郎公司发出声明之后,王金兰女士又发出了一份个人维权通告。

而通告内容还是举报的那些内容,但这一次语气是更为硬气的,更是叫嚣着要起诉刀郎。
在王金兰女士举报内容中,她声称刀郎剽窃了她20首原创作品,甚至连刀郎的名字都是剽窃她的,这其中包括的歌曲作品有着《喀什噶尔的胡杨》《爱是你我》《西海情歌》《情人》《披着羊皮的狼》《2002年的第一场雪》等,这些都是刀郎过往的经典歌曲,可是如今在王金兰女士的口中竟都成了她的作品。
对于这样的举报,自然是没有人相信,但不代表不会引起争议。
除了刀郎经纪公司的声明、报案,也是有着相关人士站出来发声。
记者、资深媒体人杜恩湖,及时联系了王金兰女士举报中涉及的相关人员易光明。

易光明在接受采访中表示,王金兰女士的举报纯属胡说八道,是恶意诽谤!
另外,通过易光明的介绍也是了解到,这个王金兰女士曾经是他们的一个同事,得了精神分裂症,还有臆想症,在过去就闹过,连警察都拿她没有办法,最后就是不了了之。
没想到,这么多年过去了,她就又出来闹了起来。
最后,易光明也是提醒网友和刀迷们,辨别真伪,不要相信一个患有精神病的人说的话。而对于王金兰女士的举报,纯属无中生有。
而且通过一则旧闻,也是能够让大众看到更多关于王金兰女士的真面目。

根据报道,在20年前,当时的王金兰还是一名报社的女娱记,但是却私自剽窃了他人的作品,加上自己与刀郎聊天的内容,王金兰是把这些一起写成了一本书《谁是刀郎》,拿出去公开发表。
未经允许、未得到授权,王金兰就私自出版成书,这一做法显然是不对的,甚至是违法的。
这最终就惹怒了刀郎,就与王金兰打了一场官司,而王金兰也是直接被报社开除了。
原来王金兰女士才是真正的剽窃者,而如今却反过来再次举报刀郎,无疑是打了自己的脸。
当然,种种迹象表明,如今这番操作,单靠王金兰一个人是不可能掀起什么大风浪的,也是很难独立完成的,这背后必然有着推手助推,这很是可怕的。
不管刀郎方深挖与否,举报者王金兰已经翻车,而刀郎的口碑是更牢了!
正如资深媒体人杜恩湖所说,刀郎以德艺双馨著称,是不可能做出王金兰举报的那些事的。
而如今面对谣言,刀郎方的反击,无疑是在守护正义和音乐真善美。

如果是单纯为了名和利,那么早年的刀郎就不会隐退了。
从出道伊始,刀郎就是为了音乐,在他心中,音乐的重要性不言而喻。这二十年来,他也是一直坚持和专注于自己的音乐创作,即使如今再次复出归来,他对音乐依然还是纯粹的。
刀郎变了,但他又没有变。
对音乐的纯粹性,他坚持如初,而在生活方面,他更是没有太高的追求。
可是对音乐却有着更高的标准和要求,全新专辑《山歌寥哉》无疑将这一特点体现得是淋漓尽致。
他远离世俗的纷扰,扎根乡野,采风学习,历经十余年时间创作出了《弹词话本》《山歌寥哉》这样的民乐专辑。
这是刀郎一贯的创作方式和风格,放在如今的乐坛,显然就是一股清流。
这样的一个刀郎怎么可能会剽窃呢?
如果硬要说“剽窃”,那刀郎的“剽窃”应该是吸纳学习优秀的传统文化和地方民乐,然后沉淀创作升级,最终形成自己独特风格的刀郎音乐。

耐得住寂寞,守得住初心,纯粹而专注,让刀郎成为了一代音乐巨匠,受到了更多人的喜爱。对于那些谣言,攻击,最终都将不攻自破、灰飞烟灭,而刀郎留下的却是浓墨重彩的一笔!